浅谈智能小母线与列头柜配电模式比较
2025-10-14
[537]
安科瑞 刘迈
摘要:对比了传统列头柜和智能小母线配电模式的优缺点,并结合典型数据*心机房案例,定量分析了两种模式下可安装机架数量、建设成本及经济效益等,得出了有益的结论。
关键词:IDC基础设施 智能小母线 列头柜模块化 UPS
1背景及意义
中共*央3月4日召开会议,研究当前疫情防控和稳定经济社会运行*点工作,该会议将数据*心提升到“新基建"的战略基础设施层面,将为数据*心行业的快速发展注入了强大动力。数据*心是ICT技术的核心载体,现代数据*心正朝着大型化、高密度、绿色环保、模块化方向发展;随着IT技术的发展,出租机房等商业模式的兴起,机房建设之初机柜密度不确定性大为增加,对机房内末端供配电系统在经济性、持续性、灵活性、可靠性上提出了新的挑战。列头柜加电缆的传统末端配电方式因其局限性而难以适应当今技术的发展。使用1000A以下的智能小母线来替代列头柜及电缆的配电方式,成为解决数据*心内机房供配电发展的一种新方式。
本文对比了传统列头柜方式和智能小母线方式的优缺点,并结合典型数据*心机房案例,定量分析了两种模式下可安装机架数量、建设成本及经济效益等,得出了有益的结论。
2两种配电模式介绍
2.1传统列头柜配电
列头柜形式的配电系统是典型的放射式供配电系统,总配电柜直接供电给列头柜和负载,如图1所示。

图1传统列头柜配电方案
列头柜模式的主要优点是各负荷独立受电,一旦发生故障只局限于本身而不影响其他回路,充分满足现行规范对重要用电负荷的技术要求。缺点是线路较多、金属导体消耗量大、施工复杂;系统灵活性差:变更能力较差、分期实施困难、不可重复利用系统灵活性差。另外,在列头柜形式的供配电系统中,列头柜占用了宝贵的机房空间资源。
2.2智能小母线配电
智能小母线配电系统是典型的树干式供配电系统,总配电柜至各机柜之间采用一条干线连接的配电方式,中间不需要配置列头柜,如图2所示。

图2智能小母线配电方案
(1)智能小母线的主要优点如下。
①提高配电的可靠性:即插即用的小母线系统替代了传统的电缆,可避免电缆所带来的诸如电缆接头容易氧化、松动和接触不良等问题,提高了机房的可靠性和安全性。
②增强配电的灵活性:在机柜容量难以准确预测的时候,更适合采用这种母线,配电容量可随时调整。母线槽和接插箱可根据实际情况分期部署,即针对现在数据*心里出现的白空间及测试机房,灵活母线槽可做到供配电分离,在机柜的容量和位置不确定的时候先期部署母线槽主体,之后等机柜一旦确定容量和位置,即可选择接插箱进行配电。
③小母线系统可带电热插拔:在数据*心正常运行情况下,灵活母线可在带电的情况下随时加载或卸载,即可随时增加或减少机柜数量或容量而不影响其他设备的运行。机柜容量可从16A到63A,单相、三相任意选择,有的放矢地为用电设备提供准确的电力供给。
④安装方式灵活:支持多种安装方式,可在机柜顶部安装,地板下安装,嵌入天花板安装等。母线槽式样和接插箱单元可以按照客户的需求定制,例如,采用2N系统、单独接地或者专用接地,选择不同的插座或悬垂电缆。
⑤随业务发展的可扩展性:整体架构既能支持初始电力需求,又可在使用过程中根据需求的变化快速扩展,达到一种“随需而建"的效果。
⑥降低运行维护成本:采用灵活母线方式规避了传统方式所带来的后期运维工作量大、运维周期不可控及人为干预带来的安全性降低等问题,同时灵活母线方式可任意插拔、拼接,可实现多次重复使用,提高资金效率3倍以上。母线槽方式可随时根据客户需要调整配置,随时迁移、复用,减少重复投资。
⑦增加数据*心营运收入:采用灵活母线可省掉列头柜,为机房腾出更多的空间放置机柜,对于机柜出租业主来说将是一笔不小的收入。
(2)智能小母线配电模式目前也存在一些不足。
①从配电结构上分析,传统列头柜+电缆的方式采用放射式配电到每个机柜,而小母线采用树干式配电方式到每个机柜,树干式配电比放射式配电可靠性低,主干小母线若出现故障,则干线上全部配电单元均会出现故障掉电的情况,故障影响范围较大。
②传统的列头配电柜,一般均采用贴着机架布置在列头位置,运维人员现场可通过设置在列头柜面板上的智能仪表显示屏查看各种监测参数。智能小母线安装在机柜上方,小母线底部距离地板高度约2.5m以上,因此智能小母线一般均采用对每个机柜各种电参数分散监测、监控终端设置集中显示的方式,运维人员无法方便地现场查看监测参数。为了解决方便现场查看的问题,需要在机房内设置一套监控系统并配置主机、显示屏,增加投资及相应占用空间。
③智能小母线为密集型母线,且电流等级一般在160A/200A/250A/400A这几种规格,部分品牌产品只有250A/400A这几种规格,因此采用智能小母线的造价会比采用传统列头柜配电柜+电缆的造价高;当机柜功率密度较低的时候,差异会进一步加大。
④智能小母线的安装对机房梁下净高的要求较高,需综合考虑智能小母线自身的高度、插接箱的高度,以及插接箱安装、更换所需的空间,因此相对于传统列头柜+电缆的方式,安装智能小母线对机房梁下净高的要求会较高,部分机房梁下净高较小的老旧机房,难以满足安装智能小母线的净高条件。对于双路电源/双路母线供电的机房,为了降低对机房净高的要求,双路母线一般平行安装在机柜上方,对于设置封闭冷通道的机房,靠近封闭冷通道侧的智能小母线的维护工作将变得比较困难。智能小母线采用分段拼接的方式,容易因安装质量不符合使用要求,母线出现弯曲、接头接触不良的情况。
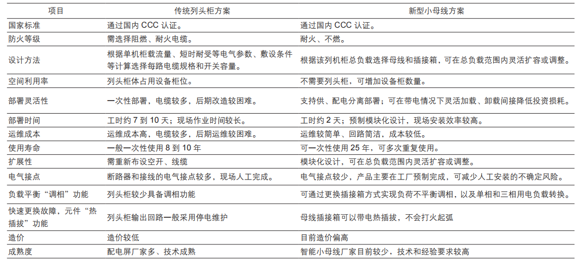
2.3两种配电模式对比(如表1所示)
表1两种配电模式对比

3典型案例对比分析
我们选择某数据*心的两个面积均约为600平方米(约30*20)的典型机房进行对比分析。
3.1传统列头柜方案
机房共规划安装11列设备,每列设1个列头柜,组成6个封闭冷通道,共可安装205个IT机柜,如图3所示。

图3采用列头柜的机房布局方案
IT机柜设备按双回路供电方案进行设计,列头柜输入来自UPS的A、B两路电源,分A/B路通过走线槽分别布放电缆至每台IT机柜。
3.2智能小母线方案
机房共规划安装11列设备,组成6个封闭冷通道,不设列头柜,共可安装216个IT机柜,如图4所示。

图4采用智能小母线的机房布局方案
在每列机柜顶部铺设2条与机柜等长的轨道式小母线。来自UPS输出的A路与B路。各IT机柜配电通过其安装在其顶部的A/B段母线的插接箱分别引电至机柜内的A/B路PDU完成机柜双路取电。
3.3造价及经济效益对比分析
根据上述典型机房模型,采用列头柜方案将比小母线方案减少11个机柜。相关建设成本估算如表2、3、4所示。

两种方案造价对比:智能小母线方案造价较传统列头柜方案总造价约高33.5%;单机柜平均造价约高29.9%。
按每个IT机架每月租金6000元,单机架月耗电3000元估算(不计带宽租金),本案例采用小母线方案时可增加11个机架,则每年可增加租金:11*(6000-3
000)*12=396000元,投资回收期约为2.06年,如表5所示。
表5投资回收期分析

4安科瑞智能母线监控解决方案
4.1概述
数据*心IT服务器配电传统采用*密配电柜,占用空间较大,配电线缆多,新增设备不便,为了节省面积,智能小母线方案由于不占用机房面积、可按需灵活插拔,受到很多数据*心的青睐,被越来越多的应用。
安科瑞智能母线监控产品分为交流和直流母线监控两类,包括始端箱监测模块、插接箱监测模块以及触摸屏,另外还可以搭配母线槽连接器红外测温模块用于监测母线槽的运行温度,确保母线槽配电安全。通过标准网线手拉手简单组网,可以实现任意插接箱检修或更换时不影响其他在线运行的插接箱的数据上传通讯。
4.2应用场所
适用于运营商、金融、互联网、企业等数据*心
4.3系统结构


4.4系统功能
实时监测
在主页点击数据采集按钮后,进入系统图界面:此界面显示了每个箱子的电压。

基本参数界面
显示电压、电流、功率、电能等电参数数据,在设备地址旁边的输入框输入本箱子对应的仪表地址,即可实现对箱子中仪表数据的采集。

谐波数据
通过点击“箭头"来左右切换2-63次谐波数据。

*大需量
显示电压、电流、功率的*大需量的数值及发生时间。

电能查询
电能情况可以查询上12月份的每个月用电量、上一年总用电量、本年已用电量、根据选择不同时间查询电能值。

4.5系统硬件配置


5结论
综上,数据*心配电采用智能小母线供配电系统具有更高的灵活性,同时其具有施工周期短、使用寿命长、可重复利用等特点,增加了机房的利用率和收益,投资回收期较短,因此随着今后技术逐步成熟、成本进一步降低,可考虑逐步推广使用。
6参考文献
霍毅.罗秋菊.刘宇.程劲晖.智能小母线与列头柜配电模式比较
数据*心解决方案样本2022.04版

